您当前所在的位置: 首页 > 政民互动 > 回应关切
大地流彩·2025年全国和美乡村篮球大赛(村BA)启动仪式和竞赛日程发布
来源:今日台江微信公众号 作者:台江县人民政府
字号:

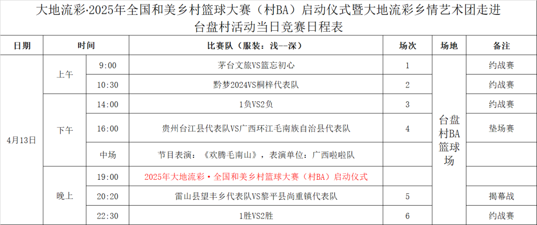
 4月13日,“大地流彩·2025年全国和美乡村篮球大赛(村BA)启动仪式”将在台江县台盘村隆重举行。

本次活动由农业农村部、国家体育总局指导,中国农民体育协会联合贵州省农业农村厅等单位主办,旨在以体育为纽带展现乡村活力,推动乡村振兴。启动仪式当天还将举办“大地流彩乡情艺术团走进台盘村”文艺演出及首场揭幕战,精彩日程如下:


扫一扫在手机打开当前页面

上一篇:
下一篇: